
विस्तृत उत्पाद विवरण
SUS304 सर्वो मोटर स्वचालित दौर बोतल लेबलिंग मशीन पीएलसी नियंत्रण
आवेदन
यह सर्वो मोटर स्वचालित रैपिंग लेबलिंग मशीनसैप्टिक है जो सभी प्रकार की फ्लैट वस्तुओं जैसे कि भोजन, रसायन, दवा, कॉस्मेटिक, स्टेशनरी, सीडी डिस्क, कार्टन, बॉक्स और विभिन्न तेल केटल्स आदि के लिए उपयुक्त है।

विशेषताएं
| ऑपरेशन | पीएलसी नियंत्रण प्रणाली लेबलिंग मशीन को संचालित करना आसान बनाती है |
| सामग्री | लेबलिंग मशीन का मुख्य शरीर SUS304 स्टेनलेस स्टील से बना है |
| विन्यास | हमारी लेबलिंग मशीनें जापानी, जर्मन, अमेरिकी, कोरियाई या ताइवान ब्रांड भागों को अपनाती हैं |
| लचीलापन | ग्राहक प्रिंटर और कोड मशीन को जोड़ने के लिए चुना जा सकता है; converyer या नहीं के साथ कनेक्ट करने के लिए चुना जा सकता है। |
तकनीकी पैमाने

| नाम | स्वचालित रैप लेबलिंग मशीन |
| लेबलिंग गति | 60-300pcs / मिनट |
| वस्तु की ऊँचाई | 25-95mm |
| वस्तु की मोटाई | 12-25mm |
| लेबल की ऊँचाई | 20-90mm |
| लेबल की लंबाई | 25-80mm |
| लेबल रोलर अंदर व्यास | 76 मिमी |
| लेबल रोलर बाहर व्यास | 350mm |
| लेबलिंग की सटीकता | ± 0.5mm |
| बिजली की आपूर्ति | 220V 50 / 60HZ 2KW |
| प्रिंटर की गैस की खपत | 5 किग्रा / एम 2 (यदि कोडिंग मशीन जोड़ें) |
| लेबलिंग मशीन का आकार | 2500 (एल) × 1250 (डब्ल्यू) × 1750 (एच) मिमी |
| लेबलिंग मशीन का वजन | 150 किलो |
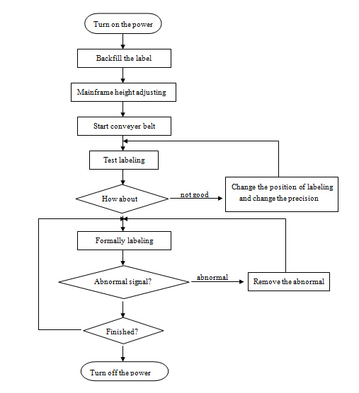
ऑपरेटिंग फ्लो चार्ट

सर्किट आरेख

विवरण दिखाते हैं

पैकेजिंग और शिपिंग

· बंदरगाह: शंघाई
· पैकेजिंग विवरण: लकड़ी के मामले निर्यात पैकिंग है
· पहुचने का विवरण: भुगतान की प्राप्ति के 12-15 दिनों के बाद
हम पर भरोसा करें, VKPAK , आपका अच्छा विकल्प! आपके अनुरोध पर त्वरित प्रतिक्रिया!
हमारी सेवाएं
1. आप अपने विशिष्ट लेबलिंग आवश्यकताओं के अनुसार पेशेवर लेबलिंग सुलेपन प्रदान करते हैं।
2. आपूर्ति आप उच्च गुणवत्ता लेबलिंग मशीन आदेश रखने के बाद।
3. अपनी जरूरतों को पूरा करने के लिए प्रसव के समय को छोटा बनाने की कोशिश करें।
4. आप हमारे मशीन प्राप्त करने के बाद आप आजीवन मुफ्त तकनीकी सहायता प्रदान करते हैं।
सामान्य प्रश्न
1. आपके पास किस तरह की लेबलिंग मशीन है?
प्रिय ग्राहक, हमारे पास गोल कंटेनरों और सपाट सतह के लिए स्वचालित और अर्ध-स्वचालित लेबलिंग मशीन है। कुछ modelfor एक लेबल और अन्य दो लेबल या उससे भी अधिक के लिए। और हम आपके विशिष्ट लेबलिंग स्थिति के अनुसार मशीन को डिजाइन कर सकते हैं।
इस प्रकार, pls हमें अपनी लेबलिंग आवश्यकताओं को भेजने के लिए स्वतंत्र हो गया, हम आपको समाधान लेबलिंग प्रदान करेंगे।
2. Canweadd कोडिंग मशीन को प्रिंट करने की तारीख और बहुत नहीं?
हां, आप जो अक्षर और नंबर चाहते हैं, उसे प्रिंट करने के लिए कोडिंग मशीन जोड़ने का विकल्प चुन सकते हैं।
यह गर्म टिकट है और अधिकांश तीन लाइनों पर मुद्रित हो सकता है।
3. उपयुक्त मॉडल की जांच के लिए हमें क्या जानकारी प्रदान करनी चाहिए?
Pls हमें अपने कंटेनर और लेबल, साथ ही कंटेनर और लेबल आकार की तस्वीर भेजें।
Pls हमें यह भी बताएं कि यदि संभव हो तो आप किस तरह के लेबल का उपयोग करते हैं। (जांच के लिए, स्वयं-चिपकने वाला, गोंद, गर्म गोंद, आदि चाहे लेबल रोल या टुकड़ों में हो।) फिर, हम आपको उपयुक्त मॉडल की जांच करने देंगे।
टैग: औद्योगिक लेबलिंग मशीन, कांच की बोतल लेबलिंग मशीन









